Crossover for Seas C16N001/F Coaxial Speaker - Each
Price:
$141.20
The selected item is out of stock, please select a different item or combination
Seas C16N001/F Assembled Crossover - Each
Application notes, crossover design and enclosure plan for the C16 driver (PDF)
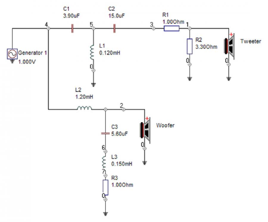
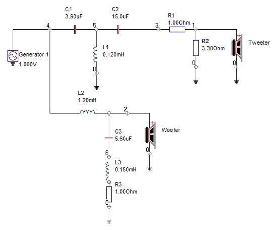
The crossover is assembled with the Alpha Core 14awg Copper Foil inductor and Solen Fast Cap on the woofer section. ClarityCap CSA 250V capacitors and film resistors are used on the tweeter section. The crossover is built on our BigFoot Board that measures 7" x 4".
The crossovers are built to order by Madisound. Lead time is typically one to two days.
The picture has the 630V caps, but we are building now with the 250V caps.
Products You May Like
Seas Exotic F8 - Crossover Only - Each
Product ID: Exotic Crossover
Seas Exotic F8 Full Range Speaker Crossover - Each