Seas Bragi MTM Speaker Kit
Overview
Mk.2 Version Crossover- Updated by Seas in 2025 with new high pass circuit protection.
Seas Bragi Kit - Pair
Named after Bragi, the skaldic god of poetry in Norse mythology. The Bragi consists of two 18cm long throw woofers with a Curv cone made of woven polypropylene and a 27mm aluminum/magnesium dome tweeter with a DXT lens. The D'Appolito configuration offers a number of advantages over standard single-woofer designs, including: controlled vertical directivity in the midrange which reduces the effect of floor and ceiling reflections; excellent imaging and spatial characteristics; higher system sensitivity; lower distortion; and increased bass output.
Visit the Seas website for a full brochure on this kit.
Bragi Specifications
- Frequency Range: 38 - 25000 Hz
- Long-Term Power Handling: 160 watts
- Crossover Frequency: 2.6 kHz
- Impedance: 4 ohms
- Sensitivity (2.83V): 89 dB
- Cabinet: 30 liters bass reflex
Download Bragi- Kit Brochure PDF
Each Kit includes:
- Four H1571 Curv cone woofers
- Two H1499 DXT tweeters
- Two fully-assembled premium crossovers
- 10% discount applied to all drivers and accessories
Drive unitsU18RNX/P is a 18cm (6.5”) High Fidelity woofer with an injection moulded metal chassis, intended for bass reflex and transmission line designs. New Curv cone, a woven polypropylene with excellent internal damping together with perfectly matched moving parts gives a smooth, extended frequency response. Large magnet system gives good transient response, and the bumped back plate together with the very long and lightweight copper clad aluminum voice coil allow for extreme coil excursion with low distortion. Bullet shaped phase plug reduces compression due to temperature variations in the voice coil and helps to avoid resonance problems which would occur in the volume between the dust cap and the pole piece, while also increasing the long term power handling capacity. Extremely stiff and stable injection moulded metal basket, keeps the critical components in perfect alignment. Large windows in the basket both above and below the spider reduce sound reflection, air flow noise and cavity resonance to a minimum. This driver uses Seas SpiderRing technology.
27TBCD/GB-DXT is a High Definition aluminum/magnesium alloy dome tweeter with DXT lens. An optimally shaped dome and a wide SONOMEX surround, both manufactured by SEAS, ensure excellent performance and consistency. The compensation magnet increases the sensitivity and reduces the magnetic strayfield and allows use in close proximity to CRT screens. A fine mesh grid protects the diaphragm. Stiff and stable rear chamber with optimal acoustic damping allows the tweeter to be used with moderately low crossover frequencies. This revolutionary DXT tweeter addresses the major issues regarding directivity control in traditional loudspeaker designs. DXT solves several well-know issues regarding; directivity control, off-axis response, integration with midrange units and baffle diffractions.
For detailed technical parameters on the drive units please refer to the links below.
Optional Accessories
- 2FLARE 2” Flared Vent (inside flare + ring + outside flare)
- 16' Supra Classic 1.6 tinned oxygen free copper internal speaker wire
- 1 lb. Acousta-Stuff
- 12' Foam gasket tape
- 2R & 2B QC110 Quick Connects - for tweeter tabs
- 12R & 12B QC187 Quick Connects - for woofer and crossover tabs
- 32 pcs. Screw Size 8, 1" Phillips Pan Head, Black Ox & Wax Finish
- Input Cups or Binding Posts not included.
Crossover
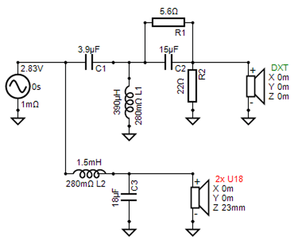
The crossover is symmetrical with a 2.6kHz crossover frequency. The crossover point was chosen so that the directivity of the drivers make the overall power response extremely smooth, as can be seen in the measurements. Complexity of the crossover was held as low as possible witout sacrificing any of the audible perfomance. This is only possible to achieve due to the drivers' very smooth response. The crossover is a simple 2nd order network with some fine tuning on the tweeter. Together they align the phase of the drivers excellently and provide a smooth inter-driver transition.
The rolloff of the drivers is steep enough to alow them to work effortlessly even at high power levels, thus maintaining smooth and detailed sound quality at all levels and allowing them to be as dynamic as possible.
Madisound will build with premium components in the signal path as pictured below: ClarityCap CSA capacitors for C1 and C2, Mundorf MOX resistor for R1, and Mundorf 16awg Copper Foil inductor for L2. Parallel circuit L1 is an air core inductor, and C3 a polypropylene capacitor. We are building as a single-wire network on our 103B circuit board measuring 9.55" x 4.05."

Schematic for the crossover is shown below. Updated by Seas 2025 with new high pass circuit protection.

Figure 1: Crossover schematic
Measurements
The measurements are taken in free field at 1 meter on tweeter axis. Figure 2 shows the results of the measurements.

Figure 2. Anechoic free field response at 1m on tweeter axis 2.83V.
As seen in the figure the average sensitivity is 89dB. The black curve shows the response with the tweeter connected with opposite polarity. The deep and symmetrical notch, when the tweeter is connected with inverse polarity, shows that the drivers are in-phase across the whole crossover region. The off-axis response of the Bragi is shown in figure 3 below. Here we really see the beauty of the DXT tweeter. The power response is perfectly smooth throughout the entire frequency range even at 60◦ off-axis. This gives a huge sweet spot, while still allowing for pin-point imaging. It also keeps the tonal balance of the loudspeaker all over the listening room.
Figure 3: SPL at 1m, 2.83V, on- and off-axis
Figure 4 below shows the 2nd and 3rd order harmonic distortion with an output of 96dB at 1m. The overall distortion is very low and makes the reproduced music very clean and without coloration.

Figure 4: Harmonic distortion at 96dB SPL 1m on-axis Enclosure and stuffing
Download Bragi- Cabinet Drawing PDF
The Bragi uses a 30 liter vented cabinet to give it a nice roll-off with a good bass fundament. The cabinet has the same front size as the Idunn to complement them in a surround setup. Figure 5 shows the cabinet drawings. Ask your local loudspeaker dealer if he can help you obtain this, if you are not thinking of building it yourself. The important thing to remember when you are building this, is to keep the baffle width and internal volume of the original enclosure. Adding braces to stiffen the cabinet is a good tip for the advanced builder to take the loudspeaker just a little bit further. The amount of stuffing and port tuning is based on measurements and extensive listening. The cabinet is filled with 350g of stuffing. The stuffing is distributed evenly in the box, but kept away from the port opening to allow free movement of air. This to ensure that the airflow noise stays as low as possible. The port length is 13 cm including both the inner and outer flanged end and the inner diameter is 5 cm. This gives a port tuning of 38 Hz providing a smooth low frequency roll-off.

Figure 5. Bragi Cabinet
Basic Assembly Instructions:
- Using the drivers and desired terminal cup or binding posts as templates, mark the enclosure for pilot holes.
- Drill pilot holes.
- Cut internal wire to appropriate lengths. For this design you will want about 18" for the tweeter input, 12" for the woofer input; 20" for tweeter, 34" for top woofer, 22" for bottom woofer- per speaker.
- Solder wires to crossover, observing polarity.
- Install crossover inside cabinet. We recommend a double stick tape to adhere to the cabinet base.
- Solder input leads to terminal cup, observing polarity.
- Install terminal cup.
- Cut and install desired insulation materials. Typically you would cut a slit in the foam, then pull the drivers' lead wires out through their respective driver holes.
- Separate and fluff-out fill material such as Acousta-Stuf then place in cabinet, dispersing evenly throughout the main cavity.
- Apply gasketing tape material to cutout holes if desired.
- Solder wires to drivers, observing polarity.
- Align drivers with pilot holes and secure with wood screws or desired fasteners. Tighten slowly and evenly.
- Double-check polarity. If woofer polarity is incorrect, the loudspeaker will typically have weak or poor bass response. If tweeter polarity is wrong, the mid-basses may have a dip in response in the midrange and sound odd.
About SEAS
In the late 1920s, at the Norwegian Institute of Technology (NTH), the first Norwegian electrodynamic loudspeaker drivers were designed. Ever since, Norwegian engineers have been leading the technology race in driver design.
Products You May Like
Seas Thor Speaker Kit Pair- parts only
Product ID: thor
Froy MK3 Kit Pair - Parts Only
Product ID: froy
Scan-Speak & Eminence Alpha 95 MTM Speaker Kit - Pair
Product ID: alpha_95